1N4148 (In Stock:2000)

Single Diodes
Manufacturer:
Mfr. Part #:
onzuu Part #:
Datasheet:
Description:
1N4148
280-1N4148
Explore the 1N4148 small signal switching diode. Learn its specifications, applications, datasheet, equivalents, circuit examples, and where to buy.

1N4148 Description

1N4148 Diode Overview: Features, Applications, Datasheet, Comparison & Buying Guide

1N4004 Key Specifications

Manufacturer Diodes Incorporated
Reverse Voltage (Vr) 400V
Forward Current (If) 1A
Forward Voltage (Vf) @ 1A 1V
Reverse Recovery Time Standard Recovery >500ns
Reverse Leakage Current @ Vr 5µA @ 400V
Capacitance 15pF @ 4V, 1MHz
Package DO-41 Axial
Status Obsolete

Applications of 1N4004 Diode

  • AC to DC rectification
  • Power supply circuits
  • Freewheeling diode for inductive loads
  • Polarity protection

1N4004 Datasheet & Documentation

Applications of 1N4148 Diode

  • High-speed switching circuits
  • Signal rectification
  • Protection circuits for MOSFETs and IGBTs
  • RC timing circuits
  • Logic level clamping

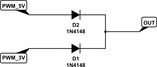
1N4148 Application Circuit Example

1N4148 Equivalent Diodes & Comparison

Here is a comparison of available 1N4148 equivalent diodes from trusted brands such as Microchip Technology, NXP Semiconductors, and ROHM Semiconductor. These alternatives offer similar performance for signal switching, fast switching applications, and general-purpose use.

Model Reverse Voltage Forward Current Reverse Recovery Time Remarks
1N4148-1 / Microchip Technology 100V 300mA 4ns Standard small signal diode, high speed switching
JAN1N4148-1 / Microchip Technology 100V 300mA 4ns Military grade version, enhanced reliability
1N4148-1E3 / Microchip Technology 100V 300mA 4ns Lead-free RoHS compliant, fast switching
1N4148,143 / NXP Semiconductors 100V 300mA 4ns General purpose fast switching diode
1N4148,113 / NXP Semiconductors 100V 300mA 4ns Compact package, high-speed general purpose
1N4148T-72 / ROHM Semiconductor 100V 300mA 4ns Compact package, ideal for high-speed switching circuits

Note: The above equivalents maintain the core features of the original 1N4148 diode, including fast reverse recovery time and small signal switching capabilities. Choose the right version according to your application requirements and package preferences.

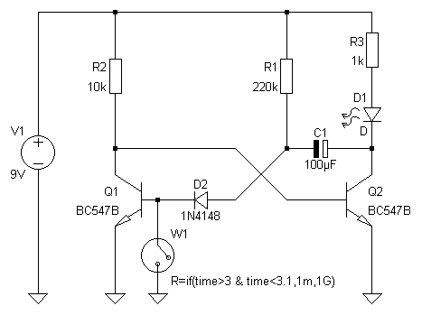
Example Circuit: RC Delay Using 1N4148

RC Delay Circuit Example with 1N4148

This circuit introduces a time delay using a resistor, capacitor, and 1N4148 diode for quick discharge path. Common in timing applications, alarms, and power-on reset circuits.

1N4148 Diode Frequently Asked Questions (FAQ)

  • Q: Can I use 1N4148 for power rectification?
    A: Not recommended. It is designed for signal-level applications up to 300mA only.
  • Q: Is 1N4148 suitable for high-speed switching?
    A: Yes, it features a 4ns typical reverse recovery time, ideal for fast digital circuits.
  • Q: What is the difference between 1N4148 and 1N5819?
    A: 1N5819 is a Schottky diode, lower voltage drop but lower reverse voltage. 1N4148 is better for logic-level signals.
  • Q: Can 1N4148 replace 1N4007?
    A: No, 1N4007 is for higher current and voltage rectification, much slower switching.

Watch 1N4148 Diode Explained (Video)

1N4148 Diode Selection Guide

If you need a fast-switching diode for general signal applications, 1N4148 is a cost-effective and widely available choice. However, for high-current or high-voltage applications, consider alternatives like 1N5819 or 1N4007.

Buy 1N4148 Diode Now

Looking for trusted suppliers of 1N4148 diode? Onzuu provides competitive pricing, quality assurance, and fast delivery. Click here to get a quote or buy now.

Technical specifications

SpeedSmall Signal =< 200mA (Io), Any Speed
Capacitance @ Vr, F4pF @ 0V, 1MHz
Reverse Recovery Time (trr)4 ns
ECCNEAR99
Mounting TypeThrough Hole
Product StatusObsolete
Supplier Device PackageDO-35
Current - Reverse Leakage @ Vr5 µA @ 75 V
Series-
Package / CaseDO-204AH, DO-35, Axial
TechnologyStandard
REACH StatusREACH Unaffected
Voltage - Forward (Vf) (Max) @ If1 V @ 10 mA
MfrDiodes Incorporated
Voltage - DC Reverse (Vr) (Max)75 V
HTSUS8541.10.0070
PackageBulk
Current - Average Rectified (Io)150mA
Operating Temperature - Junction-55°C ~ 150°C
RoHS StatusROHS3 Compliant

Shopping Guide

Easy Shopping, Convenient Payment, Fast Delivery

Payment Methods

We support multiple payment methods:

  • paypal
  • visa
  • amex
  • oo

Customers are responsible for shipping costs, bank charges, customs duties and taxes.

Dispatch Time

Shipments are made once a day around 5pm, excluding Sundays.

Estimated Delivery

Once shipped, the estimated delivery time is usually 5-7 business days, depending on the courier you choose.

Delivery Methods

We provide the following international delivery services:

  • FedEX
  • DHL
  • UPS
  • TNT

If you have any questions, please contact our customer service team for assistance